Om Patent- og Varemærkestyrelsen

Vi kæmper for det innovative Danmark og arbejder for at sikre, at virksomheder får mest muligt ud af deres idéer.

Vi arbejder for det innovative Danmark

Patent- og Varemærkestyrelsen er en del af Erhvervsministeriet. Vi arbejder for at sikre, at danske virksomheder har rettighederne til deres egne idéer, så vi skaber de bedst mulige forudsætninger for vækst og udvikling – både i og udenfor Danmarks grænser. Vores arbejde består eksempelvis i, at: 

  • skabe de bedst mulige vilkår for, at danske virksomheder kan sikre deres rettigheder nationalt og internationalt.
  • afdække virksomheders behov og vejlede i, hvordan de sikrer og udnytter deres rettigheder optimalt.
  • udstede patenter og registrere design, varemærker og brugsmodeller.

Patent- og Varemærkestyrelsen er også et IP-videnscenter - et knudepunkt i det innovative økosystem - der arbejder målrettet på at styrke små og mellemstore virksomheders (SMV'er) adgang til viden. I partnerskab med andre centrale organisationer arbejder vi for at sikre SMV’er vejledning om IP-rettigheder og mulighederne for at bruge rettigheder kommercielt og en smidig adgang til relevante ydelser.

Læs IP Handlingsplan

Se vores partnere 

Sådan er vi organiseret

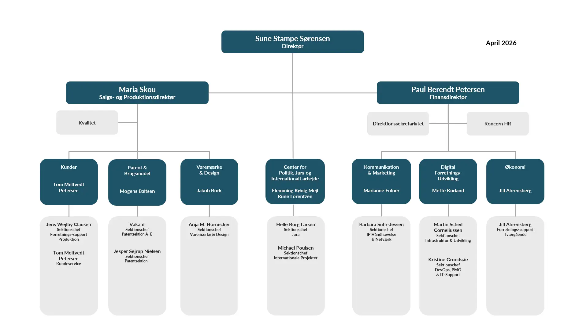
Patent- og Varemærkestyrelsen består af 200 medarbejdere. Du kan få overblik over vores organisering og ledende medarbejdere i organisationsdiagrammet.

Se organisationsdiagram

Sådan arbejder vi

Forretningsmæssig indsigt

Vi ved, at rettigheder kan styrke virksomheders konkurrenceevne. Derfor klæder vi vores kunder på til at træffe kvalificerede beslutninger til gavn for deres forretning. Det gør vi i form af dialog, faglig indsigt og kompetent vejledning.

Dygtige medarbejdere

Vores medarbejdere er kompetente og dedikerede. Vi engagerer os relevant, ansvarligt og kompetent, ligesom vi samarbejder på tværs af fagligheder for at sikre vores fælles mål: at virksomheder får mest muligt ud af deres idéer. 

Læs mere om at arbejde hos os

Internationalt udsyn

Vores fokus går længere end til Danmarks grænser. Verden er blevet mere sammenkoblet og intelligent. Derfor arbejder vi for at bane vejen, så danske virksomheder kan klare sig bedst muligt på nye markeder til gavn for eksport, vækst og arbejdspladser.

Internationalt samarbejde

Job i Patent- og Varemærkestyrelsen

Vil du arbejde for at beskytte de gode idéer?

Er du ambitiøs, og vil du være med til at bane vejen for idéer og virkelyst i dansk erhvervsliv? Så er du måske vores nye kollega...

Læs om en karriere hos os

Kontrakter og årsrapporter

Mål- og resultatplan
Hvert år indgår Patent- og Varemærkestyrelsen en mål- og resultatplan med Erhvervsministeriet. Mål- og resultatplanen skal bl.a. sikre, at ministeriets mission og vision udmøntes gennem konkrete resultatmål.

Se Mål- og resultatplan

Se flere

Arbejdsprogram
Erhvervsministeriet udarbejder hvert år et arbejdsprogram. Arbejdsprogrammet indeholder bl.a. mål for, hvordan ministeriet vil bidrage til at skabe gode vækstvilkår og flere job.

Se arbejdsprogram

Se flere

Årsrapport
Årsrapporten giver indblik i PVS’ udvikling i det forgangne år.

Se årsrapport

Se flere

Servicemål

I Patent- og Varemærkestyrelsen bestræber vi os på at levere vores ydelser hurtigt og af høj kvalitet. Derfor har vi opstillet en række servicemål, der opgøres en hvert kvartal.
De aktuelle målinger er fra 2. kvartal 2025.

Målsætning

95 % af de danske varemærkeansøgninger er vurderet første gang inden 3 måneder.

Status

99,81 %

 

Målsætning

Levering af erhvervsservice på kendetegnsområdet inden for en på forhånd aftalt deadline i 95 % af opgaverne.

Status

100 %

 

Målsætning

Levering af erhvervsservice på teknikområdet inden for en på forhånd aftalt deadline i 95 % af opgaverne.

Status

100 %

Målsætning

90 % af alle 1. behandlinger af patentansøgninger leveres inden for det af kunden ønskede tidspunkt.

Status

89,1 %

Målsætning

Væsentlige webservices (dkpto.dk og PVSonline) er tilgængelige 99,5 % af tiden alle dage i tidsrummet 6-24.

Status

99,95 %

Målsætning

80 % af alle telefonopkald til Patent- og Varemærkestyrelsens kundecenter besvares inden for 20 sekunder.

Status

85 %

Digitalisering i Patent- og Varemærkestyrelsen

Som led i den fællesoffentlige digitaliseringsstrategi arbejder Patent- og Varemærkestyrelsen på at levere fremtidssikrede digitale løsninger til alle vores kunder og interessenter. Derfor er vi i gang med udskiftningen af vores interne sagsbehandlingssystemer og eksterne indleveringssystemer. Vi kommunikerer løbende om ændringer, som berører vores kunder, i både nyhedsbreve og her på hjemmesiden.

Se den aktuelle driftsstatus

Vi er ISO certificerede

Det betyder, at du kan være sikker på, at vi leverer en ensartet kvalitet efter internationale standarder.

 

Hent vores ISO certifikat